实现会话管理和持续访问评估

已完成

在复杂部署中,组织可能需要限制身份验证会话。 部分场景包括:

  • 从非托管设备或共享设备访问资源。
  • 从外部网络访问敏感信息。
  • 高优先级或执行用户。
  • 业务关键型应用程序。

使用条件访问控制可以创建相应的策略来满足组织中的具体用例,且不会影响到所有用户。

在深入了解如何配置策略之前,让我们了解默认的配置。

用户登录频率

登录频率定义了在用户尝试访问资源时被要求重新登录之前所经过的时间段。

Microsoft Entra ID 的默认用户登录频率配置为 90 天的滚动周期。 经常要求用户提供凭据看似很明智,但有时适得其反:平时不加思索输入凭据的用户可能会意外中收到恶意的凭据提示。

不要求用户重新登录看似不安全,但实际上,任何违反 IT 策略的行为都会撤销会话。 一些示例包括密码更改、不兼容的设备或帐户禁用。 也可以使用 PowerShell 显式吊销用户会话。 Microsoft Entra ID 默认配置归结为“如果会话的安全状况未更改,请不要要求用户提供其凭据。

登录频率设置适用于已根据标准实现了 OAUTH2 或 OIDC 协议的应用。 大多数适用于 Windows、Mac 和移动设备的应用(包括以下 Web 应用程序)都符合该设置。

  • Word、Excel、PowerPoint Online
  • OneNote Online
  • Office.com
  • Microsoft 365 管理门户
  • Exchange 在线版
  • SharePoint 和 OneDrive
  • Teams Web 客户端
  • Dynamics CRM Online
  • Azure 门户

登录频率设置还适用于 SAML 应用程序,前提是这些应用程序不会删除自己的 Cookie,并定期重定向回 Microsoft Entra ID 进行身份验证。

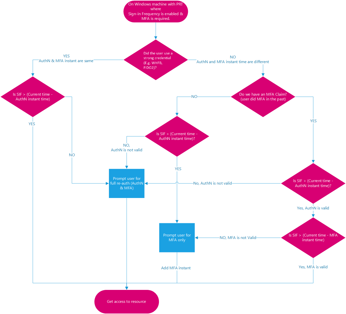
用户登录频率和多重身份验证

登录频率以前仅适用于已加入 Microsoft Entra、已加入混合 Microsoft Entra 和已注册 Microsoft Entra 的设备上的第一重身份验证。 没有一种简单方法可以让客户在这些设备上强制实施多重身份验证 (MFA)。 根据客户反馈,登录频率也将适用于 MFA。

多重身份验证登录过程与登录频率的示意图。

用户登录频率和设备标识

如果你有已加入 Microsoft Entra、已加入混合 Microsoft Entra 或已注册 Microsoft Entra 的设备,则当用户解锁其设备或以交互方式登录时,此事件也将满足登录频率策略。 在以下两个示例中,用户登录频率设置为一小时:

示例 1:

  • 在 00:00 时,有用户登录到其已建立 Microsoft Entra 联接的 Windows 10 设备,并开始处理存储在 SharePoint Online 上的文档。
  • 用户继续在其设备上处理同一文档一个小时。
  • 在 01:00,系统根据管理员配置的条件访问策略中的登录频率要求,提示用户再次登录。

示例 2:

  • 在 00:00 时,有用户登录到其已建立 Microsoft Entra 联接的 Windows 10 设备,并开始处理存储在 SharePoint Online 上的文档。
  • 在 00:30,用户起身休息片刻,并锁定其设备。
  • 在 00:45,该用户结束休息并返回,然后解锁设备。
  • 在 01:45,系统会根据管理员配置的条件访问策略中的登录频率要求,提示用户再次登录,因为上次登录发生在 00:45。

浏览会话的持久性

持久性浏览器会话可让用户在关闭再重新打开其浏览器窗口后保持登录状态。 Microsoft Entra ID 的默认浏览器会话持久性允许用户在个人设备上选择是否通过显示“保持登录状态?”来保留会话。 是否要保留会话。

验证

使用 What-If 工具来模拟从用户到目标应用程序的登录,以及基于你如何配置策略的其他条件。 身份验证会话管理控制措施将显示在工具的结果中。

条件访问 What If 工具结果的屏幕截图。

策略部署

若要确保你的策略按预期工作,建议的最佳做法是在将其推广到生产环境之前对其进行测试。 理想情况下,使用一个测试租户来验证新策略是否按预期方式工作。

持续访问评估(CAE)

令牌过期和刷新是业界的一种标准机制。 当客户端应用程序(如 Outlook)连接到服务(如 Exchange Online)时,API 请求通过 OAuth 2.0 访问令牌得到授权。 默认情况下,访问令牌的有效期为一小时,超过此时间后,客户端会重定向回 Microsoft Entra ID 来刷新这些令牌。 该刷新期间为重新评估用户访问策略提供了机会。 例如,我们可能会选择不刷新令牌,原因是存在条件访问策略,或是用户在目录中已被禁用。

然而,用户的条件发生变化与强制执行策略变化之间存在着滞后。 要及时响应策略冲突或安全问题,确实需要令牌颁发者与信赖方(启发式应用)进行“对话”。 这种双向对话提供了两项重要功能。 信赖方可以查看属性更改(例如网络位置),并通知令牌颁发者。 通过此对话,令牌颁发者也可通知信赖方由于帐户泄露、禁用或其他问题而停止采用给定用户的令牌。 此对话的机制是连续访问评估 (CAE)。

优点

连续访问评估有几个关键优势。

  • 用户终止或密码更改/重置:用户会话吊销将近乎实时地强制执行。
  • 网络位置更改:条件访问位置策略将近乎实时地强制执行。
  • 可以使用条件访问位置策略阻止将令牌导出到受信任网络外部的计算机。

评估和吊销流程

吊销访问令牌且客户端必须回退访问时进程流的示意图。

  1. 具备连续访问评估 (CAE) 功能的客户端向 Microsoft Entra ID 出示凭据或刷新令牌,要求为某些资源提供访问令牌。
  2. 访问令牌与其他项目一起返回到客户端。
  3. 管理员显式地撤销用户的所有刷新令牌。 撤销事件将从 Microsoft Entra ID 发送到资源提供程序。
  4. 向资源提供程序提供访问令牌。 资源提供程序评估令牌的有效性,并检查用户是否存在任何吊销事件。 资源提供程序使用此信息来决定是否授予对资源的访问权限。
  5. 在图中的情况下,资源提供程序拒绝访问,并向客户端发回一个 401+ 声明质询。
  6. 支持 CAE 的客户端理解 401+ 声明质询。 它绕过缓存并返回到步骤 1,将其刷新令牌和声明质询一起发送回 Microsoft Entra ID。 然后,Microsoft Entra ID 将重新评估所有条件,并提示用户在这种情况下重新进行身份验证。