Componentes do fluxo do GitHub

Concluído

Nesta unidade, estamos revisando os seguintes componentes do fluxo do GitHub:

  • Ramificações
  • Confirmações
  • Solicitações de pull
  • O fluxo do GitHub
  • Fluxo do Git

Componentes do GitHub Flow

Antes de entrarmos em fluxos de trabalho específicos do GitHub, é útil entender que o GitHub Flow se baseia diretamente nos conceitos fundamentais do Git.

O Git fornece ferramentas para controlar e gerenciar alterações em seu código ao longo do tempo. O GitHub se baseia nisso facilitando o uso dessas ferramentas com recursos como branches, confirmações, solicitações de pull e interfaces visuais para colaboração. Vamos começar analisando como esses conceitos funcionam no GitHub.

O que são branches?

Na última seção, criamos um novo arquivo e um novo branch em seu repositório.

Branches são uma parte essencial da experiência do GitHub. Eles permitem que você faça alterações sem afetar o branch padrão.

Seu branch é um lugar seguro para experimentar novos recursos ou correções. Se você cometer um erro, poderá reverter suas alterações ou enviar mais alterações para corrigir o erro. Suas alterações não serão refletidas no ramo padrão até que você mescle seu ramo.

Observação

Como alternativa, você pode criar uma nova ramificação e verificá-la usando o git em um terminal. O comando seria git checkout -b newBranchName

O que são commits

Na unidade anterior, você adicionou um novo arquivo ao repositório enviando um commit. Vamos revisar brevemente o que são commits.

Uma confirmação é uma alteração em um ou mais arquivos de um branch. Cada commit é controlado por um ID único, marca temporal e colaborador, independentemente de ser feito por meio da linha de comando ou diretamente na interface web do GitHub. Os commits fornecem uma trilha de auditoria clara para qualquer pessoa que revise o histórico de um arquivo ou item vinculado, como um problema ou uma solicitação de pull.

Você pode criar uma confirmação usando o Git em seu terminal com:

git commit -m "Add a helpful commit message"

Uma captura de tela de uma lista de commits do GitHub para um branch principal.

Dentro de um repositório git, um arquivo pode existir em vários estados válidos à medida que passa pelo processo de controle de versão. Os estados primários de um arquivo em um repositório Git são Não rastreado e Rastreado.

Não rastreado: Um estado inicial de um arquivo quando ele ainda não faz parte do repositório Git. O Git desconhece a existência dele.

Rastreado: Um arquivo rastreado é aquele que o Git está monitorando ativamente. A entidade pode estar em um dos seguintes subestados:

  • Não modificado: O arquivo é rastreado, mas não foi modificado desde a última confirmação.
  • Modificado: O arquivo foi alterado desde o último commit, mas essas alterações ainda não foram preparadas para o próximo commit.
  • Preparado: o arquivo foi modificado, e as mudanças foram adicionadas à área de preparo (também conhecida como índice). Essas mudanças estão prontas para serem confirmadas.
  • Comitado: O arquivo está no banco de dados do repositório. Ele representa a versão confirmada mais recente do arquivo.

Esses estados ajudam sua equipe a entender o status de cada arquivo e onde ele está no processo de controle de versão.

O que são pull requests?

Uma solicitação de pull é o mecanismo usado para sinalizar que as confirmações de um branch estão prontas para serem mescladas em outro branch.

O membro da equipe que envia a solicitação pull pede a um ou mais revisores para verificar o código e aprovar a mesclagem. Esses revisores têm a oportunidade de comentar sobre as alterações, adicionar as próprias ou usar a solicitação de pull para uma discussão adicional.

O GitHub também oferece suporte a Solicitações de pull de rascunho, que permitem abrir uma solicitação de pull que ainda não está pronta para avaliação.

Depois que as alterações forem aprovadas (se necessário), o branch de origem da solicitação de pull (o branch de comparação) será mesclado ao branch base.

Uma captura de tela de uma solicitação pull e um comentário dentro da solicitação pull.

Agora que você viu como branches, commits e pull requests funcionam, vamos ver como eles se integram no GitHub Flow.

O fluxo do GitHub

Captura de tela mostrando uma representação visual do fluxo do GitHub em um formato linear que inclui um novo branch, confirmações, solicitação de pull e mesclagem das alterações de volta à principal nessa ordem.

O fluxo do GitHub é um fluxo de trabalho simples que ajuda você a fazer e compartilhar alterações com segurança. É ótimo para experimentar ideias e colaborar com sua equipe usando branches, pull requests e mesclagens.

Observação

O fluxo do GitHub é um dos vários fluxos de trabalho populares. Outros incluem o fluxo do Git e o desenvolvimento baseado em tronco.

Agora que sabemos o básico do GitHub, podemos percorrer o fluxo do GitHub e os respectivos componentes.

  1. Comece criando um branch para que suas alterações, recursos ou correções não afetem o branch principal.
  2. Em seguida, faça suas atualizações na ramificação. Se o fluxo de trabalho o suportar, você poderá implantar alterações dessa ramificação para testá-las antes de mesclar.
  3. Agora, abra um pull request para solicitar feedback e começar uma revisão.
  4. Em seguida, examine os comentários e faça as atualizações necessárias com base nos comentários da sua equipe.
  5. Por fim, quando terminar suas mudanças, receba aprovação e mescle o a solicitação de pull na ramificação principal.
  6. Depois disso, exclua a ramificação para manter seu repositório limpo e evitar o uso de ramificações desatualizadas.

Fluxo do Git

Embora o GitHub Flow seja um fluxo de trabalho leve projetado para entrega contínua, o fluxo do Git é um modelo de ramificação mais estruturado geralmente usado em ambientes controlados por lançamento. O fluxo do Git existe há mais tempo do que o GitHub Flow, e você ainda pode ver o termo master usado em vez de main como o branch padrão.

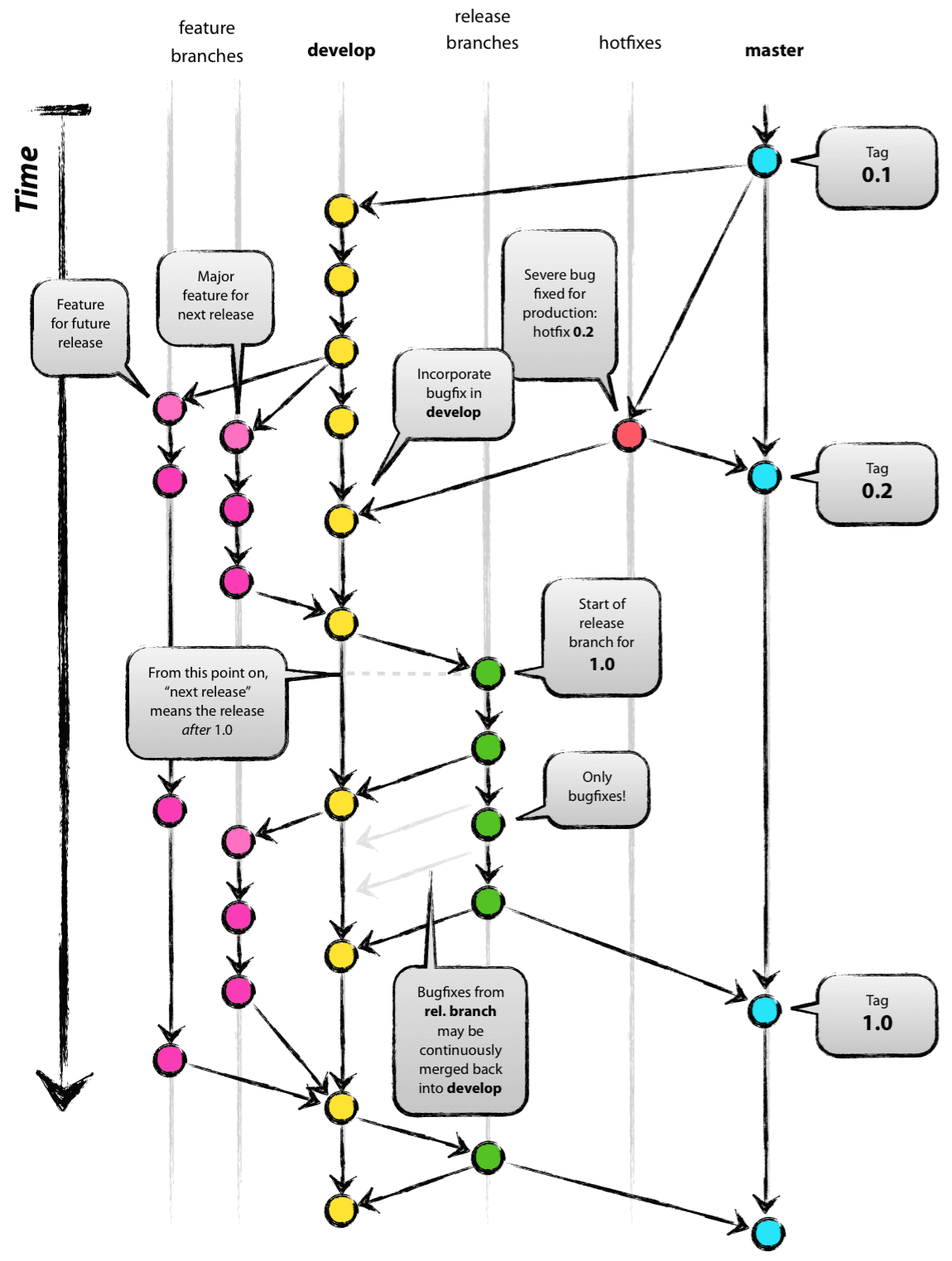
Diagrama de Nvie de um modelo de ramificação Git mostrando ramificações de recursos, uma ramificação de desenvolvimento, ramificações de lançamento, hotfixes e a ramificação mestre ao longo do tempo. Nós e setas de confirmação coloridos ilustram como os recursos são mesclados no desenvolvimento, como as ramificações de versão são criadas para a versão 1.0, como correções de bugs voltam ao desenvolvimento e como os hotfixes são aplicados diretamente à mestre. As marcas mostram as versões 0.1, 0.2 e 1.0.

Imagem de Vincent Driessen, de 'Um modelo de ramificação Git bem sucedido'

Fluxo Git: tipos de ramificação

O fluxo do Git usa várias ramificações temporárias e de longa duração:

  • master: sempre reflete o código pronto para ambiente de produção.
  • desenvolvimento: Contém o trabalho de desenvolvimento mais recente para a próxima versão.
  • feature/*: usado para criar novos recursos; ramificado a partir de develop e depois mesclado novamente quando concluído.
  • release/*: prepara uma nova versão de produção de develop, permite testes finais e pequenas correções de bug.
  • hotfix/*: usado para corrigir rapidamente problemas de produção; ramificado de master.

Como funciona o processo de fluxo do Git

  1. Os desenvolvedores criam feature branches a partir de develop para construir novas funcionalidades.
  2. Quando é hora de um lançamento, uma ramificação de lançamento é criada a partir de develop. Isso isola o trabalho de preparação do lançamento para que o desenvolvimento possa continuar sem interrupções.
  3. As correções de bugs podem ser adicionadas à ramificação de lançamento, mas os principais recursos deverão aguardar uma versão futura.
  4. Quando estiver pronta, a ramificação de lançamento é mesclada em master e marcada com um número de versão. O GitHub pode usar essas tags para ajudá-lo a gerar notas de versão.
  5. A mesma ramificação de lançamento deve ser mesclada novamente ao develop para manter a sincronia.
  6. Se surgir um erro crítico de produção, um hotfix branch será criado a partir de master. Uma vez corrigido, ele é mesclado em ambos master e develop.

Quando usar o fluxo do Git

  • Mais adequado para projetos com lançamentos agendados ou versionados
  • Útil se você mantiver várias versões de produção (por exemplo, ramificações de suporte de longo prazo)
  • Ideal para ciclos de desenvolvimento mais lentos e estruturados (por exemplo, ambientes corporativos ou regulamentados)
  • Considerado mais "pesado" do que o fluxo do GitHubdevido ao gerenciamento de ramificação adicional

Observação

O fluxo do Git assume confirmações de mesclagem para integrar ramificações. O uso de rebase ou mesclagens por squash pode interferir na estrutura da ramificação e no acompanhamento do histórico.

Para muitas equipes que usam o GitHub, o GitHub Flow é mais simples e rápido. Mas se sua equipe valoriza a previsibilidade e precisa de mais planejamento de versão, o fluxo do Git pode ser um ajuste melhor.

Parabéns! Você acabou de percorrer o GitHub Flow completo e explorou como o fluxo do Git oferece uma alternativa estruturada para projetos controlados por lançamento.

Vamos para a próxima seção, onde abordaremos as diferenças entre problemas e discussões.