Condividi tramite


Hyper-V Percorso di Controllo del Switch Estendibile per le Indicazioni di Stato NDIS

In questo argomento viene discusso il percorso di controllo attraverso il quale si muovono le indicazioni di stato NDIS da un adattatore fisico sottostante. Una o più schede fisiche sottostanti possono essere associate alla scheda di rete esterna del switch estensibile Hyper-V.

Ad esempio, la scheda di rete esterna del commutatore estensibile può essere associata all'interfaccia miniport virtuale di un driver intermedio di multiplazione (MUX) NDIS. Il driver intermedio MUX può essere associato a un team di una o più reti fisiche nell'host. Questa configurazione è nota come team di switch estendibile . Per altre informazioni sui gruppi di commutatori estensibili, vedere Tipi di configurazioni delle schede di rete fisiche.

In questa configurazione, le estensioni del commutatore estensibile sono rese visibili a ogni scheda di rete nel team del commutatore estensibile. In questo modo, l'estensione di inoltro nello stack di driver del commutatore estensibile può gestire la configurazione e l'uso delle schede di rete individuali nel team. Ad esempio, l'estensione può fornire supporto per una soluzione di failover di bilanciamento del carico (LBFO) per il team inoltrando pacchetti in uscita a singoli adattatori. Tale estensione è nota come fornitore di teaming . Per altre informazioni sui provider di teaming, vedere Teaming Provider Extensions.

Nota Operazioni di questo tipo possono essere eseguite solo da un'estensione di instradamento. Per altre informazioni su questo tipo di driver, vedere Forwarding Extensions.

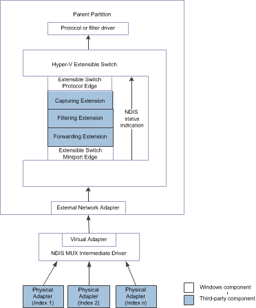
La figura seguente illustra il percorso di controllo del commutatore estendibile per le indicazioni di stato NDIS rilasciate da un team di switch estendibile sottostante per NDIS 6.40 (Windows Server 2012 R2) e versioni successive.

Diagramma che mostra il percorso di controllo per le indicazioni di stato NDIS da un team di switch estendibile per NDIS 6.40.

La figura seguente mostra il percorso di controllo del commutatore estensibile per le indicazioni di stato NDIS emesse da un team associato al commutatore estensibile sottostante per NDIS 6.30 (Windows Server 2012).

Diagramma che mostra il percorso di controllo per le indicazioni sullo stato NDIS di un team di switch estendibile per NDIS 6.30.

Nota Nell'interfaccia del commutatore estendibile, i driver di filtro NDIS sono noti come estensioni del commutatore estendibile e lo stack di driver è noto come stack di driver del commutatore estendibile.

Il commutatore estendibile supporta le indicazioni di stato NDIS dall'adattatore fisico sottostante o dal team del commutatore estendibile nei modi seguenti:

  • Quando un'indicazione di stato NDIS arriva all'interfaccia del commutatore estendibile, incapsula l'indicazione all'interno di una struttura di NDIS_SWITCH_NIC_STATUS_INDICATION. Il bordo miniport del commutatore estendibile genera quindi un'indicazione NDIS_STATUS_SWITCH_NIC_STATUS che contiene questa struttura.

    Quando un'estensione di inoltro riceve questa indicazione, può duplicare l'indicazione per modificare i dati incapsulati. In questo modo, l'estensione di inoltro può modificare lo stato indicato o le capacità del gruppo di switch estensibile sottostante.

  • Un'estensione di inoltro che opera come provider di squadra può partecipare nella configurazione della squadra dell'adattatore per gli hardware offload avviando NDIS_STATUS_SWITCH_NIC_STATUS indicazioni correlate alla tecnologia offload.

    Ad esempio, il provider può avviare un'indicazione NDIS_STATUS_SWITCH_NIC_STATUS con un'indicazione NDIS_STATUS_RECEIVE_FILTER_CURRENT_CAPABILITIES incapsulata per modificare le funzionalità di offload per la coda di macchine virtuali (VMQ) nel team dell'adattatore.

  • I provider di raggruppamento possono anche avviare un'indicazione di NDIS_STATUS_SWITCH_NIC_STATUS per modificare altre configurazioni delle schede di rete diverse da un team di commutatori estendibili.

    Ad esempio, l'estensione può avviare un NDIS_STATUS_SWITCH_NIC_STATUS con un'indicazione NDIS_STATUS_SWITCH_PORT_REMOVE_VF incapsulata. Questa indicazione rimuove l'associazione tra un adattatore di rete di una macchina virtuale (VM) e una funzione virtuale PCI Express (PCIe). Il VF viene esposto da una scheda di rete fisica sottostante che supporta l'interfaccia di virtualizzazione I/O single-root (SR-IOV).

    Dopo la rimozione di questa associazione, i pacchetti vengono recapitati tramite una porta commutatore estendibile anziché direttamente tra la scheda di rete della macchina virtuale e il VF della scheda fisica sottostante SR-IOV. In questo modo è possibile applicare i criteri di porta del commutatore estendibile ai pacchetti ricevuti o inviati sulla porta del commutatore estendibile.

Nota L'estensione del commutatore estendibile deve seguire le stesse linee guida per filtrare le indicazioni di stato NDIS applicabili a tutti i driver di filtro NDIS. Per altre informazioni, vedere indicazioni sullo stato del modulo di filtro .

Per ulteriori informazioni su come le estensioni di inoltro possono iniziare le indicazioni di NDIS_STATUS_SWITCH_NIC_STATUS , vedere Gestione delle indicazioni di stato NDIS dalle schede di rete fisiche.