Freigeben über


Hyper-V Erweiterbarer Schaltersteuerungspfad für NDIS-Statusanzeigen

In diesem Thema wird der Kontrollpfad erläutert, über den NDIS-Statusanzeigen von einem zugrunde liegenden physischen Adapter verschoben werden. Mindestens ein physischer Basisadapter kann mit dem externen Netzwerkadapter des erweiterbaren Switches Hyper-V kombiniert werden.

Der externe Netzwerkadapter für den erweiterbaren Switch kann z. B. an die virtuelle Miniport-Schnittstelle eines NDIS Multiplexer (MUX-Zwischentreiber) gebunden werden. Der MUX-Zwischentreiber selbst kann an ein Team eines oder mehrerer physischer Netzwerke auf dem Host gebunden werden. Diese Konfiguration wird als erweiterbares Switchteam bezeichnet. Weitere Informationen zu erweiterbaren Switchteams finden Sie unter Typen physischer Netzwerkadapterkonfigurationen.

In dieser Konfiguration werden die erweiterbaren Switcherweiterungen für jeden Netzwerkadapter im erweiterbaren Switchteam verfügbar gemacht. Dadurch kann die Weiterleitungserweiterung im erweiterbaren Switchtreiberstapel die Konfiguration und Verwendung einzelner Netzwerkadapter im Team verwalten. Die Erweiterung kann beispielsweise Unterstützung für eine LBFO-Lösung (Load Balancing Failover) über das Team bereitstellen, indem ausgehende Pakete an einzelne Adapter weitergeleitet werden. Eine solche Erweiterung wird als Teaming-Anbieter bezeichnet. Weitere Informationen zu Teaminganbietern finden Sie unter Teaming Provider Extensions.

Anmerkung Vorgänge dieser Sortierung können nur von einer Weiterleitungserweiterung ausgeführt werden. Weitere Informationen zu diesem Treibertyp finden Sie unter Weiterleitungserweiterungen.

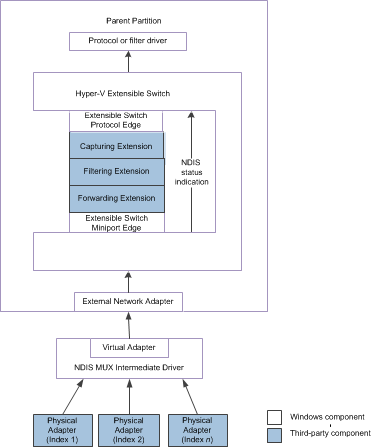
Die folgende Abbildung zeigt den erweiterbaren Schaltersteuerungspfad für NDIS-Statusanzeigen, die von einem zugrunde liegenden erweiterbaren Switchteam für NDIS 6.40 (Windows Server 2012 R2) und höher ausgegeben wurden.

Diagramm, das den Kontrollpfad für NDIS-Statusanzeigen aus einem erweiterbaren Switchteam für NDIS 6.40 zeigt.

Die folgende Abbildung zeigt den erweiterbaren Schaltersteuerungspfad für NDIS-Statusanzeigen, die von einem zugrunde liegenden erweiterbaren Switchteam für NDIS 6.30 (Windows Server 2012) ausgegeben wurden.

Diagramm, das den Kontrollpfad für NDIS-Statusanzeigen aus einem erweiterbaren Switchteam für NDIS 6.30 zeigt.

Anmerkung In der erweiterbaren Switchschnittstelle werden NDIS-Filtertreiber als erweiterbare Switcherweiterungen bezeichnet, und der Treiberstapel wird als erweiterbarer Switchtreiberstapel bezeichnet.

Der erweiterbare Switch unterstützt NDIS-Statusanzeigen vom zugrunde liegenden physischen Adapter oder erweiterbaren Switchteam auf folgende Weise:

  • Wenn eine NDIS-Statusanzeige an der erweiterbaren Switchschnittstelle eingeht, kapselt sie die Angabe in einer NDIS_SWITCH_NIC_STATUS_INDICATION Struktur. Anschließend gibt der Miniportrand des erweiterbaren Schalters einen NDIS_STATUS_SWITCH_NIC_STATUS Hinweis auf, der diese Struktur enthält.

    Wenn eine Weiterleitungserweiterung diese Angabe empfängt, kann sie die Angabe duplizieren, um die gekapselten Daten zu ändern. Dadurch kann die Weiterleitungserweiterung den angegebenen Status oder die Funktionen des zugrunde liegenden erweiterbaren Switchteams ändern.

  • Eine Weiterleitungserweiterung, die als Teamanbieter fungiert, kann an der Konfiguration des Adapterteams für Hardware-Offloads teilnehmen, indem NDIS_STATUS_SWITCH_NIC_STATUS Statusmeldungen im Zusammenhang mit der Offload-Technologie initiiert werden.

    Beispielsweise kann der Anbieter eine NDIS_STATUS_SWITCH_NIC_STATUS Indikation mit einem gekapselten NDIS_STATUS_RECEIVE_FILTER_CURRENT_CAPABILITIES Indikator initiieren, um die Offload-Funktionen für die VMQ (Virtual Machine Queue) im Adapterteam zu ändern.

  • Teamanbieter können auch eine NDIS_STATUS_SWITCH_NIC_STATUS Anzeige initiieren, um andere Netzwerkadapterkonfigurationen als ein erweiterbares Switchteam zu ändern.

    Beispielsweise kann die Erweiterung eine NDIS_STATUS_SWITCH_NIC_STATUS mit einer gekapselten NDIS_STATUS_SWITCH_PORT_REMOVE_VF-Indikation initiieren. Mit diesem Hinweis wird die Bindung zwischen einem VM-Netzwerkadapter (Virtual Machine) und einer virtuellen PCI Express-Funktion (PCIe) (VF) entfernt. Der VF wird von einem zugrunde liegenden physischen Netzwerkadapter bereitgestellt, der die Single Root I/O-Virtualisierungsschnittstelle (SR-IOV) unterstützt.

    Nachdem diese Bindung entfernt wurde, werden Pakete über einen erweiterbaren Switchport statt direkt zwischen dem VM-Netzwerkadapter und dem VF des zugrunde liegenden SR-IOV physischen Adapters übermittelt. Dadurch können die erweiterbaren Switchportrichtlinien auf Pakete angewendet werden, die empfangen oder über den erweiterbaren Switchport gesendet werden.

Anmerkung Die erweiterbare Switcherweiterung muss die gleichen Richtlinien für das Filtern von NDIS-Statusanzeigen befolgen, die für alle NDIS-Filtertreiber gelten. Weitere Informationen finden Sie unter Filter Module Status Indications.

Weitere Informationen dazu, wie Weiterleitungserweiterungen NDIS_STATUS_SWITCH_NIC_STATUS Indikationen initiieren können, finden Sie unter Verwalten von NDIS-Statusanzeigen von physischen Netzwerkadaptern.