Freigeben über


Intelligente Abfrageverarbeitung in SQL-Datenbanken

Gilt für:SQL ServerAzure SQL-DatenbankAzure SQL Managed InstanceSQL-Datenbank in Microsoft Fabric

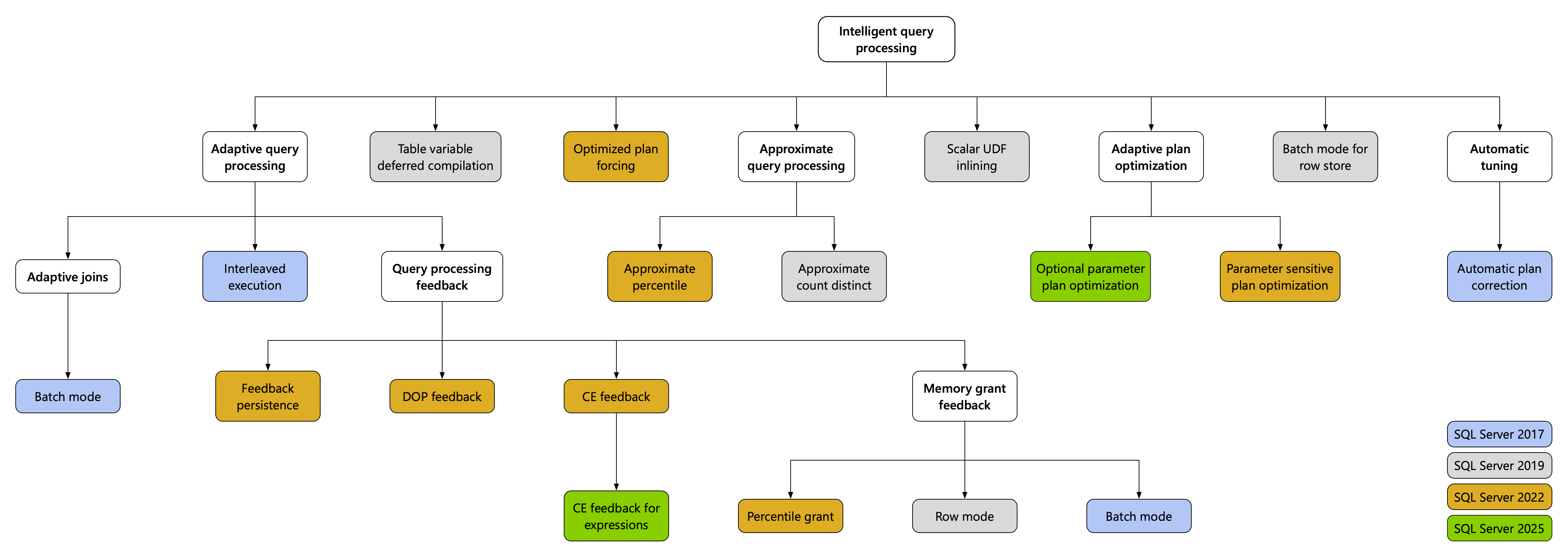
Die Featurefamilie „Intelligente Abfrageverarbeitung“ (Intelligent Query Processing, IQP) umfasst Features mit weitreichenden Auswirkungen, die die Leistung vorhandener Workloads mit minimalem Implementierungsaufwand verbessern. Die folgende Grafik zeigt die Familie der IQP-Features und wann sie zum ersten Mal für SQL Server eingeführt wurden. Alle IQP-Funktionen sind in Azure SQL Managed Instance und Azure SQL-Datenbank verfügbar. Einige Features hängen vom Datenbank-Kompatibilitätsgrad ab.

Diagramm, das die Features in der intelligenten Abfrageverarbeitungsfamilie darstellt und wann sie in SQL Server eingeführt wurden.

In diesem Video erhalten Sie einen Überblick über die intelligente Abfrageverarbeitung:

 

Informationen zu Demos und Beispielcode für intelligente Abfrageverarbeitungsfeatures (IQP) finden Sie im GitHub-Beispiel-Repository.

Sie können Workloads automatisch für die intelligente Abfrageverarbeitung anpassen, indem Sie den geeigneten Datenbank-Kompatibilitätsgrad für die Datenbank aktivieren. Sie können dies mit Transact-SQL festlegen. Zum Beispiel:

ALTER DATABASE [WideWorldImportersDW]
    SET COMPATIBILITY_LEVEL = 170;

In der folgenden Tabelle sind Details zu allen Features der intelligenten Abfrageverarbeitung dargestellt, sowie deren jeweiligen Anforderungen für den Datenbank-Kompatibilitätsgrad. Ausführliche Informationen zu allen IQP-Features, einschließlich Versionshinweisen und ausführlicheren Beschreibungen, finden Sie unter "Intelligente Abfrageverarbeitungsfeatures" im Detail.

IQP-Features für Azure SQL-Datenbank und SQL Server 2025

IQP-Feature Unterstützt in Azure SQL-Datenbank Unterstützt in SQL Server 2025 (17.x) Beschreibung
Optionale Parameterplanoptimierung (OPPO) Ja, beginnend mit der Datenbankkompatibilitätsebene 170 Ja, beginnend mit SQL Server 2025 (17.x) mit Datenbankkompatibilitätsebene 170 Nutzt die Infrastruktur der adaptiven Planoptimierung (Multiplan), die mit der Verbesserung der Parameter Sensitive Plan Optimization (PSPO) eingeführt wurde, die mehrere Pläne aus einer einzigen Anweisung generiert. Das Feature kann zur Laufzeit einen optimaleren Plan auswählen, basierend darauf, ob ein Parameter den Wert NULL OR NOT NULL hat. Dies verbessert die Leistung für Abfragen, die sonst standardmäßig eine suboptimale Leistung für solche Abfragemuster aufweisen könnten.
Kardinalitätsschätzung (CE) feedback für expressions Ja, beginnend mit der Datenbankkompatibilitätsebene 170 Ja, beginnend mit SQL Server 2025 (17.x) mit Datenbankkompatibilitätsebene 160 Erweitert CE-Feedback, um Kardinalitätsschätzungen für wiederholte Ausdrücke über Abfragen hinweg zu verbessern, indem sie aus früheren Ausführungen lernen und automatisch geeignete CE-Modelloptionen auf zukünftige Ausführungen dieser Ausdrücke anwenden.
OPTIMIZED_SP_EXECUTESQL Ja Ja, beginnend mit SQL Server 2025 (17.x) Reduzieren Sie effektiv die Auswirkungen von Kompilierungsstürmen. Ein Kompilierungssturm ist eine Situation, in der eine große Anzahl von Abfragen gleichzeitig kompiliert wird, was zu Leistungsproblemen und Ressourcenkonflikten führt. Aktivieren Sie dieses Feature, damit sich Aufrufe sp_executesql wie Objekte wie gespeicherte Prozeduren und Trigger aus Kompilierungsperspektive verhalten können.

IQP-Features für Azure SQL-Datenbank und SQL Server 2022

IQP-Feature Unterstützt in Azure SQL-Datenbank Unterstützt in SQL Server 2022 (16.x) und höheren Versionen Beschreibung
Adaptive Verknüpfungen (Batchmodus) Ja, ab Datenbank-Kompatibilitätsgrad 140 Ja, ab SQL Server 2017 (14.x) mit Datenbankkompatibilitätsebene 140 Adaptive Joins wählen je nach tatsächlichen Eingabezeilen während der Laufzeit dynamisch einen Jointyp aus.
Ungefähre Anzahl eindeutiger Elemente Ja Ja, ab SQL Server 2019 (15.x) Ungefähre COUNT DISTINCT für Big-Data-Szenarien mit dem Vorteil einer hohen Leistung und eines geringen Speicherbedarfs.
Ungefährer Perzentil Ja, ab Datenbank-Kompatibilitätsgrad 110 Ja, ab SQL Server 2022 (16.x) mit Kompatibilitätsebene 110 Berechnen Sie mithilfe von Aggregatfunktionen für angenäherte Perzentile schnell und mit annehmbaren rangbasierten Fehlergrenzen Perzentile für ein großes Dataset, um schnell Entscheidungen zu treffen.
Batchmodus im Rowstore Ja, ab Datenbank-Kompatibilitätsgrad 150 Ja, ab SQL Server 2019 (15.x) mit Kompatibilitätsebene 150 Stellt den Batchmodus für CPU-gebundene relationale Data Warehouse-Workloads bereit, ohne Columnstore-Indizes zu benötigen.
Kardinalitätsschätzung (CE) feedback Ja, ab Datenbank-Kompatibilitätsgrad 160 Ja, ab SQL Server 2022 (16.x) mit Kompatibilitätsebene 160 Automatische Anpassung von Kardinalitätsschätzungen für wiederholte Abfragen zum Optimieren von Workloads, bei denen ineffiziente CE-Annahmen zu einer schlechten Abfrageleistung führen. Das Feedback zur Kardinalitätsschätzung identifiziert und verwendet eine Modellannahme, die besser zu einer bestimmten Abfrage- und Datenverteilung passt, um die Qualität des Abfrageausführungsplans zu verbessern.
Grad der Parallelität (DOP) feedback Ja, ab Datenbank-Kompatibilitätsgrad 160 Ja, ab Datenbank-Kompatibilitätsgrad 160 Automatische Anpassung des Parallelitätsgrads für wiederholte Abfragen zur Optimierung von Workloads, bei denen ineffiziente Parallelität zu Leistungsproblemen führen kann. Es wird erfordert, dass der Abfragespeicher aktiviert ist.
Verschachtelte Ausführung Ja, ab Datenbank-Kompatibilitätsgrad 140 Ja, ab SQL Server 2017 (14.x) mit Datenbankkompatibilitätsebene 140 Verwendet die tatsächliche Kardinalität der Tabellenwertfunktion mit mehreren Anweisungen, die bei der ersten Kompilierung aufgetreten ist, anstatt einer festgelegten Schätzung.
Feedback zur Speicherzuweisung (Batch Mode) Ja, ab Datenbank-Kompatibilitätsgrad 140 Ja, ab SQL Server 2017 (14.x) mit Datenbankkompatibilitätsebene 140 Wenn es für eine Abfrage im Batchmodus Operationen gibt, die sich auf den Datenträger auswirken, wird für anschließende Ausführungen mehr Speicher hinzugefügt. Wenn eine Abfrage unnötigerweise > 50 % des zugewiesenen Speichers belegt, wird die Speicherzuweisungsgröße für anschließende Ausführungen reduziert.
Feedback zur Speicherzuweisung (Row Mode) Ja, ab Datenbank-Kompatibilitätsgrad 150 Ja, ab SQL Server 2019 (15.x) mit Datenbankkompatibilitätsebene 150 Wenn es für eine Abfrage im Zeilenmodus Operationen gibt, die sich auf den Datenträger auswirken, wird für anschließende Ausführungen mehr Speicher hinzugefügt. Wenn eine Abfrage unnötigerweise > 50 % des zugewiesenen Speichers belegt, wird die Speicherzuweisungsgröße für anschließende Ausführungen reduziert.
Feedback zur Speicherzuweisung (Percentile) Ja, für alle Datenbanken aktiviert Ja, beginnend mit SQL Server 2022 (16.x)) mit Datenbankkompatibilitätsebene 140 Behebt vorhandene Einschränkungen des Feedbacks zur Speicherzuweisung auf nicht-intrusive Weise durch Einbeziehung der früheren Abfrageausführung zum Verfeinern des Feedbacks.
Feedback zur Speicherzuweisung persistence Ja, für alle Datenbanken aktiviert Ja, beginnend mit SQL Server 2022 (16.x)) mit Datenbankkompatibilitätsebene 140 Bietet neue Funktionen für die Persistenz des Feedbacks zur Speicherzuweisung. Erfordert, dass der Abfragespeicher für die Datenbank aktiviert ist und im Modus READ_WRITE steht.
CE-Feedback-Persistenz Ja, ab Datenbank-Kompatibilitätsgrad 160 Ja, beginnend mit SQL Server 2022 (16.x)) mit Datenbankkompatibilitätsebene 160 Erfordert, dass Abfragespeicher für die Datenbank und im Modus READ_WRITE aktiviert werden.
Optimiertes Planerzwung mit Abfragespeicher Ja Ja, beginnend mit SQL Server 2022 (16.x)). Reduziert den Kompilierungsaufwand für wiederholte erzwungene Abfragen. Weitere Informationen finden Sie unter Erzwingen optimierter Pläne mit Abfragespeicher.
Skalare UDF-Inlining Ja, ab Datenbank-Kompatibilitätsgrad 150 Ja, ab SQL Server 2019 (15.x) mit Datenbankkompatibilitätsebene 150 Benutzerdefinierte Skalarfunktionen werden in äquivalente relationale Ausdrücke transformiert, für die „Inlining“ in die aufrufende Abfrage ausgeführt wird, was häufig zu erheblichen Leistungssteigerungen führt.
Optimierung des parametersensitiven Plans Ja, ab Datenbank-Kompatibilitätsgrad 160 Ja, ab SQL Server 2022 (16.x) mit Datenbankkompatibilitätsebene 160 Parameter Sensitive Plan-Optimierung behebt das Szenario, in dem ein einzelner zwischengespeicherter Plan für eine parametrisierte Abfrage für alle möglichen eingehenden Parameterwerte, z. B. nicht einheitliche Datenverteilungen, nicht optimal ist.
Zurückgestellte Kompilierung von Tabellenvariablen Ja, ab Datenbank-Kompatibilitätsgrad 150 Ja, ab SQL Server 2019 (15.x) mit Datenbankkompatibilitätsebene 150 Verwendet die tatsächliche Kardinalität der Tabellenvariable, die bei der ersten Kompilierung aufgetreten ist, anstatt einer festgelegten Schätzung.

IQP-Features für Azure SQL Managed Instance

IQP-Feature Unterstützt in Azure SQL Managed Instance Beschreibung
Adaptive Verknüpfungen (Batchmodus) Ja, ab Datenbank-Kompatibilitätsgrad 140 Adaptive Joins wählen je nach tatsächlichen Eingabezeilen während der Laufzeit dynamisch einen Jointyp aus.
Ungefähre Anzahl unterschiedlicher Elemente Ja Ungefähre COUNT DISTINCT für Big-Data-Szenarien mit dem Vorteil einer hohen Leistung und eines geringen Speicherbedarfs.
Ungefährer Perzentil Ja, ab Datenbank-Kompatibilitätsgrad 110 Berechnen Sie mithilfe von Aggregatfunktionen für angenäherte Perzentile schnell und mit annehmbaren rangbasierten Fehlergrenzen Perzentile für ein großes Dataset, um schnell Entscheidungen zu treffen.
Batchmodus im Rowstore Ja, ab Datenbank-Kompatibilitätsgrad 150 Stellt den Batchmodus für CPU-gebundene relationale Data Warehouse-Workloads bereit, ohne Columnstore-Indizes zu benötigen.
Kardinalitätsschätzung (CE) feedback Ja, ab Datenbank-Kompatibilitätsgrad 160 Automatische Anpassung von Kardinalitätsschätzungen für wiederholte Abfragen zum Optimieren von Workloads, bei denen ineffiziente CE-Annahmen zu einer schlechten Abfrageleistung führen. Das Feedback zur Kardinalitätsschätzung identifiziert und verwendet eine Modellannahme, die besser zu einer bestimmten Abfrage- und Datenverteilung passt, um die Qualität des Abfrageausführungsplans zu verbessern.
Kardinalitätsschätzung (CE) feedback für expressions Ja, beginnend mit der Datenbankkompatibilitätsebene 160 in Azure SQL Managed Instance, mit dem SQL Server 2025 oder Always-up-to-dateupdate policy. Nein, für die SQL Server 2022-Updaterichtlinie. Erweitert CE-Feedback, um Kardinalitätsschätzungen für wiederholte Ausdrücke über Abfragen hinweg zu verbessern, indem sie aus früheren Ausführungen lernen und automatisch geeignete CE-Modelloptionen auf zukünftige Ausführungen dieser Ausdrücke anwenden.
Grad der Parallelität (DOP) feedback Ja, beginnend mit der Datenbankkompatibilitätsebene 160 in Azure SQL Managed Instance mit der SQL Server 2025 oder Always-up-to-dateUpdate-Richtlinie. Nein, für die SQL Server 2022-Updaterichtlinie. Automatische Anpassung des Parallelitätsgrads für wiederholte Abfragen zur Optimierung von Workloads, bei denen ineffiziente Parallelität zu Leistungsproblemen führen kann. Erfordert, dass der Abfragespeicher aktiviert ist.
Verschachtelte Ausführung Ja, ab Datenbank-Kompatibilitätsgrad 140 Verwendet die tatsächliche Kardinalität der Tabellenwertfunktion mit mehreren Anweisungen, die bei der ersten Kompilierung aufgetreten ist, anstatt einer festgelegten Schätzung.
Feedback zur Speicherzuweisung (Batch Mode) Ja, ab Datenbank-Kompatibilitätsgrad 140 Wenn es für eine Abfrage im Batchmodus Operationen gibt, die sich auf den Datenträger auswirken, wird für anschließende Ausführungen mehr Speicher hinzugefügt. Wenn eine Abfrage unnötigerweise > 50 % des zugewiesenen Speichers belegt, wird die Speicherzuweisungsgröße für anschließende Ausführungen reduziert.
Feedback zur Speicherzuweisung (Row Mode) Ja, ab Datenbank-Kompatibilitätsgrad 150 Wenn es für eine Abfrage im Zeilenmodus Operationen gibt, die sich auf den Datenträger auswirken, wird für anschließende Ausführungen mehr Speicher hinzugefügt. Wenn eine Abfrage unnötigerweise > 50 % des zugewiesenen Speichers belegt, wird die Speicherzuweisungsgröße für anschließende Ausführungen reduziert.
Feedback zur Speicherzuweisung (Percentile) Ja, ab Datenbank-Kompatibilitätsgrad 160 Behebt vorhandene Einschränkungen des Feedbacks zur Speicherzuweisung auf nicht-intrusive Weise durch Einbeziehung der früheren Abfrageausführung zum Verfeinern des Feedbacks.
Speicherzuschuss, CE, und DOP-Feedback-Persistenz Ja, ab Datenbank-Kompatibilitätsgrad 160 Bietet neue Funktionen für die Persistenz des Feedbacks zur Speicherzuweisung. CE- und DOP-Feedback sind immer persistent. Erfordert, dass Abfragespeicher für die Datenbank aktiviert und im Modus READ_WRITE ist.
Optionale Parameterplanoptimierung (OPPO) Ja, beginnend mit der Datenbankkompatibilitätsebene 170 in Azure SQL Managed Instance mit der SQL Server 2025 oder Always-up-to-dateUpdate-Richtlinie. Nein, für die SQL Server 2022-Updaterichtlinie. Nutzt die Infrastruktur der adaptiven Planoptimierung (Multiplan), die mit der Verbesserung der Parameter Sensitive Plan Optimization (PSPO) eingeführt wurde, die mehrere Pläne aus einer einzigen Anweisung generiert. Das Feature kann zur Laufzeit einen optimaleren Plan auswählen, basierend darauf, ob ein Parameter den Wert NULL OR NOT NULL hat. Dies verbessert die Leistung für Abfragen, die sonst standardmäßig eine suboptimale Leistung für solche Abfragemuster aufweisen könnten.
Optimierte Planerzwingung mit Abfragespeicher Ohne Reduziert den Kompilierungsaufwand für wiederholte erzwungene Abfragen. Weitere Informationen finden Sie unter Optimiertes erzwingen von Plänen mit Abfragespeicher.
Optimierung des parametersensitiven Plans Ja, ab Datenbank-Kompatibilitätsgrad 160 Die Optimierung des Parameterempfindlichkeitsplans behebt das Szenario, in dem ein einzelner zwischengespeicherter Plan für eine parametrisierte Abfrage für alle möglichen eingehenden Parameterwerte, z. B. nicht einheitliche Datenverteilungen, nicht optimal ist.
Skalare UDF-Inlining Ja, ab Datenbank-Kompatibilitätsgrad 150 Benutzerdefinierte Skalarfunktionen werden in äquivalente relationale Ausdrücke transformiert, für die „Inlining“ in die aufrufende Abfrage ausgeführt wird, was häufig zu erheblichen Leistungssteigerungen führt.
Verzögerte Kompilierung von Tabellenvariablen Ja, ab Datenbank-Kompatibilitätsgrad 150 Verwendet die tatsächliche Kardinalität der Tabellenvariable, die bei der ersten Kompilierung aufgetreten ist, anstatt einer festgelegten Schätzung.

IQP-Features für SQL Server 2019

IQP-Funktion Unterstützt in SQL Server 2019 (15.x) Beschreibung
Adaptive Joins im Batchmodus Ja, ab SQL Server 2017 (14.x) mit Datenbankkompatibilitätsebene 140 Adaptive Joins wählen je nach tatsächlichen Eingabezeilen während der Laufzeit dynamisch einen Jointyp aus.
Ungefähre Anzahl eindeutig Ja Ungefähre COUNT DISTINCT für Big-Data-Szenarien mit dem Vorteil einer hohen Leistung und eines geringen Speicherbedarfs.
Batchmodus im Rowstore Ja, ab Datenbank-Kompatibilitätsgrad 150 Stellt den Batchmodus für CPU-gebundene relationale Data Warehouse-Workloads bereit, ohne Columnstore-Indizes zu benötigen.
Interleaved Execution Ja, ab Datenbank-Kompatibilitätsgrad 140 Verwendet die tatsächliche Kardinalität der Tabellenwertfunktion mit mehreren Anweisungen, die bei der ersten Kompilierung aufgetreten ist, anstatt einer festgelegten Schätzung.
Feedback zur Speicherzuweisung (Batch Mode) Ja, ab Datenbank-Kompatibilitätsgrad 140 Wenn es für eine Abfrage im Batchmodus Operationen gibt, die sich auf den Datenträger auswirken, wird für anschließende Ausführungen mehr Speicher hinzugefügt. Wenn eine Abfrage unnötigerweise > 50 % des zugewiesenen Speichers belegt, wird die Speicherzuweisungsgröße für anschließende Ausführungen reduziert.
Feedback zur Speicherzuweisung (Row Mode) Ja, ab Datenbank-Kompatibilitätsgrad 150 Wenn es für eine Abfrage im Zeilenmodus Operationen gibt, die sich auf den Datenträger auswirken, wird für anschließende Ausführungen mehr Speicher hinzugefügt. Wenn eine Abfrage unnötigerweise > 50 % des zugewiesenen Speichers belegt, wird die Speicherzuweisungsgröße für anschließende Ausführungen reduziert.
Skalare UDF-Inlining Ja, ab Datenbank-Kompatibilitätsgrad 150 Benutzerdefinierte Skalarfunktionen werden in äquivalente relationale Ausdrücke transformiert, für die „Inlining“ in die aufrufende Abfrage ausgeführt wird, was häufig zu erheblichen Leistungssteigerungen führt.
Verzögerte Kompilierung von Tabellenvariablen Ja, ab Datenbank-Kompatibilitätsgrad 150 Verwendet die tatsächliche Kardinalität der Tabellenvariable, die bei der ersten Kompilierung aufgetreten ist, anstatt einer festgelegten Schätzung.

IQP-Features für SQL Server 2017

IQP-Funktion Unterstützt in SQL Server 2017 (14.x) Beschreibung
Adaptive Verknüpfungen (Batch-Modus) Ja, ab SQL Server 2017 (14.x) mit Datenbankkompatibilitätsebene 140 Adaptive Joins wählen je nach tatsächlichen Eingabezeilen während der Laufzeit dynamisch einen Jointyp aus.
Ungefähre eindeutige Anzahl Ja Ungefähre COUNT DISTINCT für Big-Data-Szenarien mit dem Vorteil einer hohen Leistung und eines geringen Speicherbedarfs.
Verzahnte Ausführung Ja, ab Datenbank-Kompatibilitätsgrad 140 Verwendet die tatsächliche Kardinalität der Tabellenwertfunktion mit mehreren Anweisungen, die bei der ersten Kompilierung aufgetreten ist, anstatt einer festgelegten Schätzung.
Feedback zur Speicherzuweisung (Batch Mode) Ja, ab Datenbank-Kompatibilitätsgrad 140 Wenn es für eine Abfrage im Batchmodus Operationen gibt, die sich auf den Datenträger auswirken, wird für anschließende Ausführungen mehr Speicher hinzugefügt. Wenn eine Abfrage unnötigerweise > 50 % des zugewiesenen Speichers belegt, wird die Speicherzuweisungsgröße für anschließende Ausführungen reduziert.

Abfragespeicher Anforderung

Mehrere der Features zur intelligenten Abfrageverarbeitung erfordern die Aktivierung des Abfragespeichers, damit die Benutzerdatenbank davon profitiert. Informationen zum Aktivieren des Abfragespeicher finden Sie unter Enable the Abfragespeicher.

IQP-Funktion Erfordert, dass Abfragespeicher aktiviert werden und READ_WRITE
Adaptive Verknüpfungen (Batchmodus) Nein
Ungefähre eindeutige Anzahl Nein
Ungefährer Perzentil Nein
Batchmodus im Rowstore Nein
Kardinalitätsschätzung (CE) feedback Ja
Grad der Parallelität (DOP) feedback Ja
Interleavierte Ausführung Nein
Feedback zur Speicherzuweisung (Batch Mode) Nein
Feedback zur Speicherzuweisung (Row Mode) Nein
Feedback zur Speicherzuweisung (Perzentil- und Persistenzmodus) Ja
Optimierte Planerzwingung mit dem Abfragespeicher Ja
Skalare UDF-Inline-Verarbeitung Nein
Optimierung des parametersensitiven Plans Nein, aber empfohlen
Verzögerte Kompilierung von Tabellenvariablen Nein